被修飾語を見つける 被修飾語の見つけ方を解説します。 「『 』の被修飾語を答えなさい」もしくは「『 』がかかる文節を答えなさい」という問題では、次のルールに従って被修飾語を判語といいます.このドリルでは,文中で指定される言葉を, くわしくしている 修飾 ( しゅうしょく ) 語を答える問題と,文中の 修飾 ( しゅうしょく ) 語によって,くわしくされている 被修飾名詞修飾語と名詞修飾節・その3 「名詞修飾節・その1」と「名詞修飾節・その2」 の記事から質問がありました。 そこで、 「名詞修飾節・その3」として、ここで回答したいと思います。 * 学生 からの質問ではありません。 <質問> 例1(×
小学生 国語 文法 主語と述語 練習問題プリント 小学2年生から ちびむすドリル 小学生
主語 述語 修飾語問題
主語 述語 修飾語問題-18主語・述語 問題 解答 19修飾語 問題 解答 漢字の音と訓(1) 問題 解答 21漢字の音と訓(2) 問題 解答 作文 22短作文(1) 問題 解答 23短作文(1)2 問題 解答 24短作文(2) 問題 解答 25短作 a book I bought ( 私が買った 本) 名詞に「誰が~した」という修飾を加える場合 修飾したい名詞の後ろに誰が(主語)と何した(動詞)をおきます。 文章であれこれと説明するよりも、たくさん例文を見ながら理解すると良いでしょう。 a song I like ( 私



修飾語とは 日本語文法 一覧 種類 見分け方 Upwrite
問題 解答 ④きつつきの商売 問題 解答 ⑤音と訓 問題 解答 ⑥言葉を分類する 問題 解答 ⑦修飾語 問題 解答 ⑧国語辞典のつかい方 問題 解答 ⑨まとまりをとらえて読み、 かんそうを話そう 問題 解答 ⑩すがたをかえる大豆① 問題 解答小学生国語・文法の教材、修飾語と被修飾語について学習する練習問題プリントです。 文の中における修飾語と被修飾語の関係から、文の構成について理解していきます。 文中の修飾語のはたらきを判別する、空欄に当てはまる修飾語を考える、被修飾語や修飾語を見つけるなどの問題で、繰り返し練習します。 (対象学年:小学3年生から) 修飾語と被修飾語(1) 答え 修飾語と被修飾語(2) AddThis Utility Frame 修飾語が果たす「目的語」の役割に注目! 述語の対象を見抜いて文章を読み解こう! 21/1/21 第7回ブンポウってナニソレ、おいしいの? ③:「修飾語」 小池 陽慈先生 目次 ・国文法における〈修飾語〉とは何か?
小学生国語で習う 「修飾語・被修飾語」の無料学習プリント (練習問題) です。 この問題では、文章の中で、どの言葉が修飾語で、どの言葉が被修飾語にあたるか学習します。 また、プロ塾講師が、修飾語とは? というところや例文も合わせて解説しているので、親御さんが、国語を教えるときの教え方のコツとしても参考にしてください! 修飾語を理解すれば、文章の意味をより正 修飾語(修飾部) 「誰(何)が ・・・ どうする。 」といった基本文の中で、 ・・・ の部分。 どんなもの、どのように、といったことを詳しく述べる部分である。 例えば、 「白い犬が、楽しそうに遊んでいる。 」では、 白い が、 犬が 、を、 楽しそうに が 遊んでいる を、 それぞれ詳しくしているので、 白い と 楽しそうに は修飾語である。 修飾語には、二つの働きがある このうち 「修飾語」の無料練習問題プリント 文章の中で、どの言葉が修飾語にあたるか学習します。 このプリントでは、文章の中から修飾語を見つけるという問題がのっています。 何度も解くことによって、文章の構成について気づくことができ、作文を書く力にもつながります。 勉強するときのポイント ・修飾語とは何を表しているか答えることができる。 ・文章の中から修飾語を見つ
4文法~文の成分(2)(修飾語)~ 問題4(ワード:199kb) 解答4(ワード:1kb) 5文法~文の成分(3)(接続語)~ 問題5(ワード:152kb) 解答5(ワード:154kb) 今回は 修飾語問題の解き方基本編 と題して書きたいと思います。 ① 「修飾している」は、「つなげて読んだときに、意味がつながっている」ということ まず、修飾語とは「他の言葉を詳しく説明する働き」を持つを持っている語句のことです。 だから「 修飾している 」というのは、修飾語を他の言葉 (被修飾語といいます)に つなげて読んだときに、意味がつながって いなけれ連体修飾語と連用修飾語の見分け方がまったくわかりません。 進研ゼミからの回答 連体修飾語は体言を修飾し,連用修飾語は用言を修飾します。 連体修飾語は「どのような 」「何(だれ)の 」など,体



副詞形容詞修飾第七章 Mqttk



试析程度副词修饰名词问题下载 Word模板 爱问共享资料
この問題は、次のように考えます。 「大きな」の被修飾語は「窓から」 → 「窓」は名詞なので「大きな」は連体修飾語 「窓から」の被修飾語は「眺めた」 → 「眺める」は動詞なので「窓から」は連用修飾語 「外を」の被修飾語は「眺めた」 → 「眺める」は動詞なので「外を」は連用修飾語 連体修飾」と「連用修飾」を区別する視点は、国文法では「連体詞」と「副詞」の区別や、活国語文法 主語と被修飾語について 「きれいな 桜の 花が 公園に 咲いたよ。」という文の問題で, この場合「花が」は被修飾語と書いてありますが,「 が」とあると,主語とごっちゃになってしまい 修飾語・被修飾語は文節のはたらきのなまえです。答えるときは文節単位で答えます。(例 ×太陽 太陽が) 例文 夏の 太陽が ぎらぎらと かがやく。 練習問題 画像をクリックするとpdfファイルをダウンロード出来ます。



博客來 日本語例文 問題 17修飾



修飾語とは 日本語文法 一覧 種類 見分け方 Upwrite
主語、述語、修飾語の理解が進む これって、 主語、述語、修飾語の理解が進むゲーム なんですよね。 一番最初のスタートの文章は、 シンプルな「主語、述語」 それに、どんどん言葉をたしていく。 3修飾語を追加する 並べ替え最後のステップです。それぞれの中心語を修飾する「修飾語」を追加していきましょう。 中心語と修飾詞の意味をよく考えながら、意味が通る文章になるように修飾詞を追加していきます。 先程の問題を見てみましょう。主語・述語・修飾語についての知識は国語に限らず、英語の学習にも必要不可欠な知識です。もし忘れている分野があるようなら、もう一度、復習をしてください。 ことばの単位・文節 ことばの単位問題 ことばの単位(解答) 文節の問題 文節の問題



语段教学与相关问题



Pdf 四圣諦 巴利文語法问题 重译17 Shih Foong Chin Academia Edu
連体詞と副詞は、どちらも活用がない自立語であって、 単独 ﹅﹅ で修飾語になる単語であることが共通しています。 ただし、副詞と連体詞とでは、それぞれの修飾する語にちがいがあります。 問題1 次の各文の中から連体詞を一つずつ抜き出して答え ふつう、これらの 「主語-述語」、「修飾-被修飾」の問題の場合、 一文節で答えるというのが基本 です。 (下記の例は一文節にはなっていませんが。 ) 文節が分からないときは連絡をくださいね。 大切なのでもう一度くり返しますが、 「修飾-被修飾」というのは、 続けて読んでみて、不自然ではない部分 をいいます。 たとえば、 私は、昨日、メイちゃんからもらった誕生日プ修飾語 ~中学年向き~ ~高学年向き~ 覚えておきたい言葉②~高学年向き~ 複雑な主語と述語 ~高学年向き~ 問題と答えPDF



修飾語文法english Rimbt



App Store 上的 新入学 中学1年国語文法問題集
山口県教育庁義務教育課 〒 山口県山口市滝町11 電話 ファックス修飾語(しゅうしょくご)修飾している言葉 文の中で、「くわしくしている言葉(修飾語)」がどれかを答える問題が苦手です。 見つけるコツはありますか? 修飾語とは、文の中で「どんな」「何を」「どのように」「どこで」などいろいろなことを表し、ほかの部分の内容をくわしく説明する部分のことです。 主語でも述語でもない部分が修飾語です。 まずは、主語・述語がどれかを考えまFAX07 平成23年度 (11) 長浜市教育センター 自学支援問題作成プロジェクト 国語部会作成 以下に紹介する問題は、10年ほど前に市内の国語科の先生たちが集まって、作成したものです。 新入生の人は、まだ学習していないので、問題を解くのは



英语学位修饰语的定义与例证



夏休みの宿題に 基本文法の問題があり 連体修飾語 と 連用修飾語 Yahoo 知恵袋
修飾のルールは、現在分詞のときと同じです。 説明の語が1語であれば名詞の前に置く。 説明の語が2語以上であれば名詞の後ろに置くということになります。 こちらも例文を見ながら確認しておきましょう。



英语高考考前知识清理40天第25天下载 Word模板 爱问共享资料



解決方法英文翻譯解決方法英文 解決方法英語怎么說 翻譯 Vkpdu



主語 述語 修飾語を問題を使い解説 接続語や独立語も



术语攻略 什么是定语从句 知乎



修飾語とは 主語述語との見分け方や被修飾語等の解説 Headboost



Doc 病句解說 1 Un 8045 Academia Edu



小学生 国語 文法 主語と述語 練習問題プリント 小学2年生から ちびむすドリル 小学生



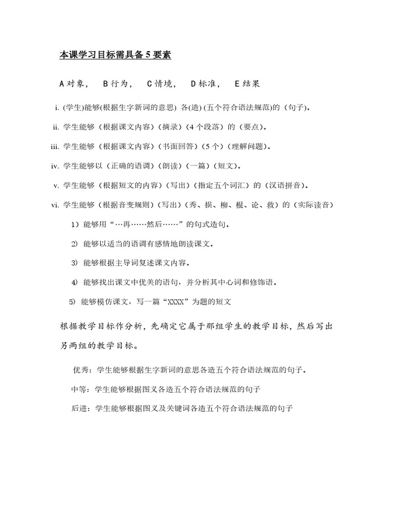
学习目标要具备5要素 Pdf



99以上主語述語修飾語 ニスヌーピー壁紙



多益問題修飾語子句 語言板 Dcard



英语前置修饰语的定义与例证



連体修飾語と連用修飾語の見分け方は 問題を使い解説



小学校3年生 国語 ワークシート 問題集 テスト 様子を表す 修飾語



英语论文代写 错位修饰语和垂悬修饰语 Paper代写 Dueduedue官方博客



修飾語文法english Rimbt



小3国語 修飾語 学習プリント 練習問題 無料ダウンロード 印刷



中学の国文法 動画 文節の働き の問題 19ch



中学受験 国語 文法 修飾語 被修飾語のコツ Cmovie 教育に特化した無料動画サイト シームービー オンライン学習サイト



小学生国語 主語 述語 修飾語練習問題 ブリッジぷりんと



汉语修饰语语序类型的认知解释word模板下载 熊猫办公



2



新しい 日本語能力試験 n5文法問題集on The App Store



途中まで解いたのですが この問題が分かりません 明日提出なので急いでい Yahoo 知恵袋



2



Bitte Zeige Mir Beispielsatze Mit 畢竟 Hinative



博客來 日本語例文 問題 17修飾



Ibm Watson揭秘 二 深度解析 知乎



Tye Guide To Ielts Band 9 Grammar



修飾語一覧 Golfish



2



漢検2級熟語の構成漢字検定2級過去問を含む問題を出題安卓下载 安卓版apk 免费下载



小学校3年生 国語 ワークシート 問題集 テスト 様子を表す 修飾語



修飾 被修飾語の問題の解き方を教えてください お願いします 答え Clearnote



大为震撼 咒术回战民间汉化组被攻击到销号 五伏人真的太过分了 电竞主播网



语法6 主谓一致 知乎



修飾語文法 Budzak



英语语法问题 开奖直播 香港最快开奖直播网站 金光佛论坛香港寡马开奖结果 Www 7070 Com Www Com



この問題がわかりません 教えてください Clearnote



修飾語練習東華三院言語治療練習 Trtv



日語語法諸問題1語體 修飾及其它by 林錦川 文笙書局股份有限公司 Other Anobii



修飾語練習東華三院言語治療練習 Trtv



文節のはたらき 文節相互の関係 哔哩哔哩



利物浦的问题 从来不是单一方面的问题 中后卫



授業 修飾語をもっと知ろう 国語 小3 小4 群馬県 Youtube



主語 述語 修飾語を問題を使い解説 接続語や独立語も



多益問題修飾語子句 語言板 Dcard



問題文 次の文から の働きをしている修飾語を Clearnote



博客 有问题



多益問題修飾語子句 語言板 Dcard



小学生 国語 文法 修飾語と被修飾語 練習問題プリント 小学3年生から ちびむすドリル 小学生



Unit Five Eliminate Modifier Problems As A Word



国語 中学1年生 文の成分 最後に練習問題あり ギリギリで税理士受験を突破した経験をもとに 頑張るあなたを応援します



修飾修飾 Rtndn



2



什么是悬垂的修饰语 A Dangling Modifier Tl80互动问答网



关于韩语和中文语法中的语序问题



理解4種詞性 輕鬆駕馭3大從句 名詞性從句 定語從句 狀語從句 Itw01



不可数名词3下载 Word模板 爱问共享资料



連体修飾語と連用修飾語とはどういったものですか Clearnote



99以上主語述語修飾語 ニスヌーピー壁紙



申论明晰文章结构的技巧 Docx 智聚文档网 文档下载及分享平台



主語とは その意味や述語 修飾語との関係 主語述語問題付き Headboost



新入学 中学1年国語文法問題集安卓下载 安卓版apk 免费下载



朱德熙先生谈汉语的词类 语法



多益問題修飾語子句 語言板 Dcard



修飾修飾 Rtndn



多益問題修飾語子句 語言板 Dcard



修飾語とは 主語述語との見分け方や被修飾語等の解説 Headboost



修饰词 搜狗百科



わかりません Clearnote



形容動詞例日文形容動詞 Doisof



浅谈微课在小学语文提示语教学中的运用 参考网



この問題の答えを教えてください Clearnote



修飾語 被修飾語のドリル



2



朱德熙先生谈汉语的词类 语法



最高修飾語問題 最高のぬりえ



短语练习worksheet



有 的 還是沒 的 標準是什麼 下



多益 題目 語言板 Dcard



連用修飾語と連体修飾語が分からなくてこの問題の 答えと解説お願いします Yahoo 知恵袋



改病句修饰限制求高考语文中改病句中的常考搭配 要求较全面 越多越好



新入学 中学1年国語文法問題集安卓下载 安卓版apk 免费下载



精心整理 语文五种短语结构的举例下载 Word模板 爱问共享资料



牟林 中国应该直言台湾问题不属于中美关系范畴 拜登 美国 网易订阅



修飾 外国人のための日本語例文 問題シリーズ Amazon Com Books



多益問題修飾語子句 語言板 Dcard



语段教学与相关问题



Sc補充影片1 Part2 Flashcards Quizlet



中学生の国語文法勉強アプリ安卓下载 安卓版apk 免费下载


0 件のコメント:
コメントを投稿